新闻详情

广西17条高速公路过路费打折

发表时间:2023-09-03 13:21

       广州交通运输厅、发改委、财政厅联合印发《加大高速公路车辆通行费优惠力度工作的通知》,选取约2100公里17条高速公路,自2023年9月6日至2026年12月31日,开展差异化收费试点。

具体优惠政策如下:

1、通行试点路段1类至6类合法装载货车(不含搭建运输车、专项作业车)享85折优惠;

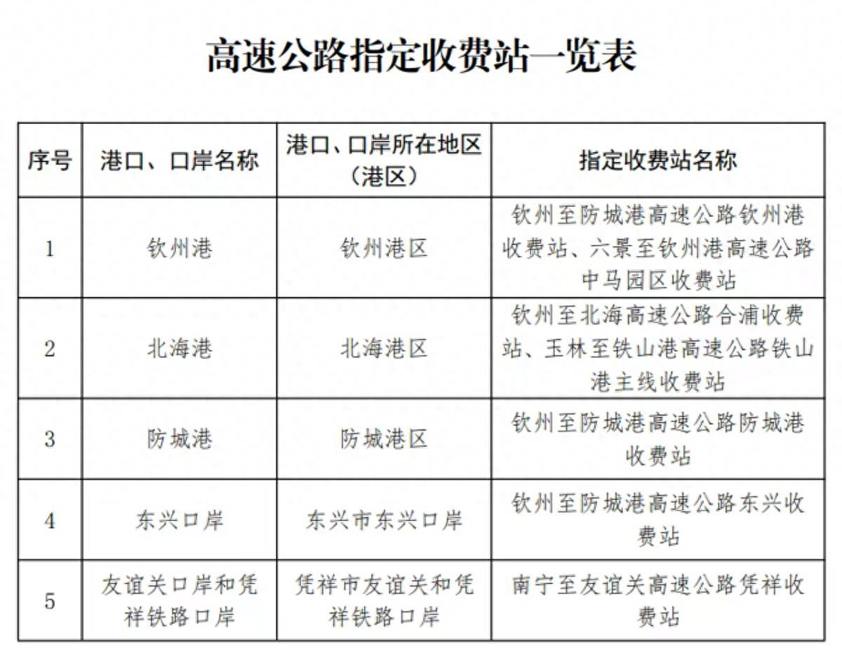
2、对通行试点路段从北部湾三港区三口岸(钦州、北海、方程3个港区和东兴、友谊关、凭祥3个公路铁路口岸)对应制定收费站点近处的1类至6类合法装载货车再享九折优惠;

3、对通行试点路段且从对应指定收费站点进出北部湾三港区三口岸的国际标准集装箱车辆在继续执行现行减半收费政策的同时,再享九折优惠;

4、鼓励区内高速公路经营管理单位与工业和物流等龙头企业通过“以量定价”自主差异化收费方式进一步降低企业运输成本。

差异化收费试点如下:


根据《通知》,自治区高速公路管理机构制定了具体实施方案,确保相关企业和车主能够“直达快享”上述政策措施。如因全国联网收费系统故障等特殊原因,造成未能及时享受优惠的,有关企业和车主可以通过“桂享高速车主服务平台”,或向北部湾三港区三口岸对应的广西北部湾国际港务集团等经营管理单位服务窗口申请退费。


分享到:
天津市河西区中海财富中心
400-013-3135
4000133135@hongfeida.cn