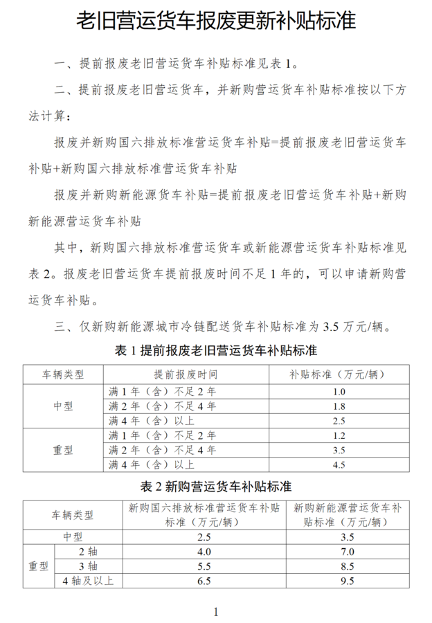
为加快推动交通运输绿色低碳发展而设立的“老旧营运货车报废更新补贴政策”,其申请窗口将在2025年12月31日正式关闭。这意味着,针对国三、国四排放标准营运货车的专项补贴政策,仅剩最后数日的申请时间。

此项政策是2025年国家“推动大规模设备更新和消费品以旧换新”行动的重要组成部分。根据交通运输部、国家发展改革委、财政部联合印发的通知,政策旨在通过中央和地方财政资金的有力支持,鼓励道路货运经营者主动淘汰高耗能、高排放的老旧货车,并更新购置更环保高效的国六排放标准或新能源货车,从而优化货运车辆结构,促进节能减排。政策的落地执行采取“央地共担”的资金保障模式。中央财政通过超长期特别国债等渠道安排资金,并根据东、中、西部地区的不同情况承担85%至95%的比例,地方财政负责落实配套资金。为确保符合条件的车主能及时享受政策红利,各省市均制定了本地化的申请流程。车主通常需要向所在地的市级交通运输主管部门提交申请,并提供《报废机动车回收证明》《机动车注销证明》以及新车的《机动车行驶证》等相关证明材料。

目前,全国多地均已启动并实施了此项补贴工作。在此提醒广大货运经营者,补贴政策实施期限为2025年全年,所有报废及新购车辆的相关证明日期均须在此期限内。请有意愿且符合条件的货车所有人务必抓紧最后时间,尽快完成车辆报废、更新及补贴申请手续,避免错过这一年度性的政策机遇。